近日,昕扬建筑劳务获悉,江苏省已正式下发文件,明确解除农民工年龄上限,60周岁以上男性、50周岁以上女性仍然可以继续进入施工现场从事建筑施工作业。而这一文件的出台也正式让江苏成为2019年“清退潮”后首个解禁建筑工人年龄限制的省份!曾经的“一刀切”开始出现根本性突破口!
2023年5月25日,江苏省住建厅印发实施《关于进一步做好建筑施工从业人员“建安码”系统试点应用的通知》(以下简称《通知》,明确凡是进入江苏省施工现场的务工人员(注:务工人员是指施工现场所用技能工人)必须申领“建安码”,而“建安码”将实名制关联建设项目,再根据务工人员年龄、健康、安全培训信息实行绿、黄、红三色动态管理。该《通知》推广范围为江苏盐城市本级、扬州市邗江区、镇江市句容市三个区域内所有在建项目。
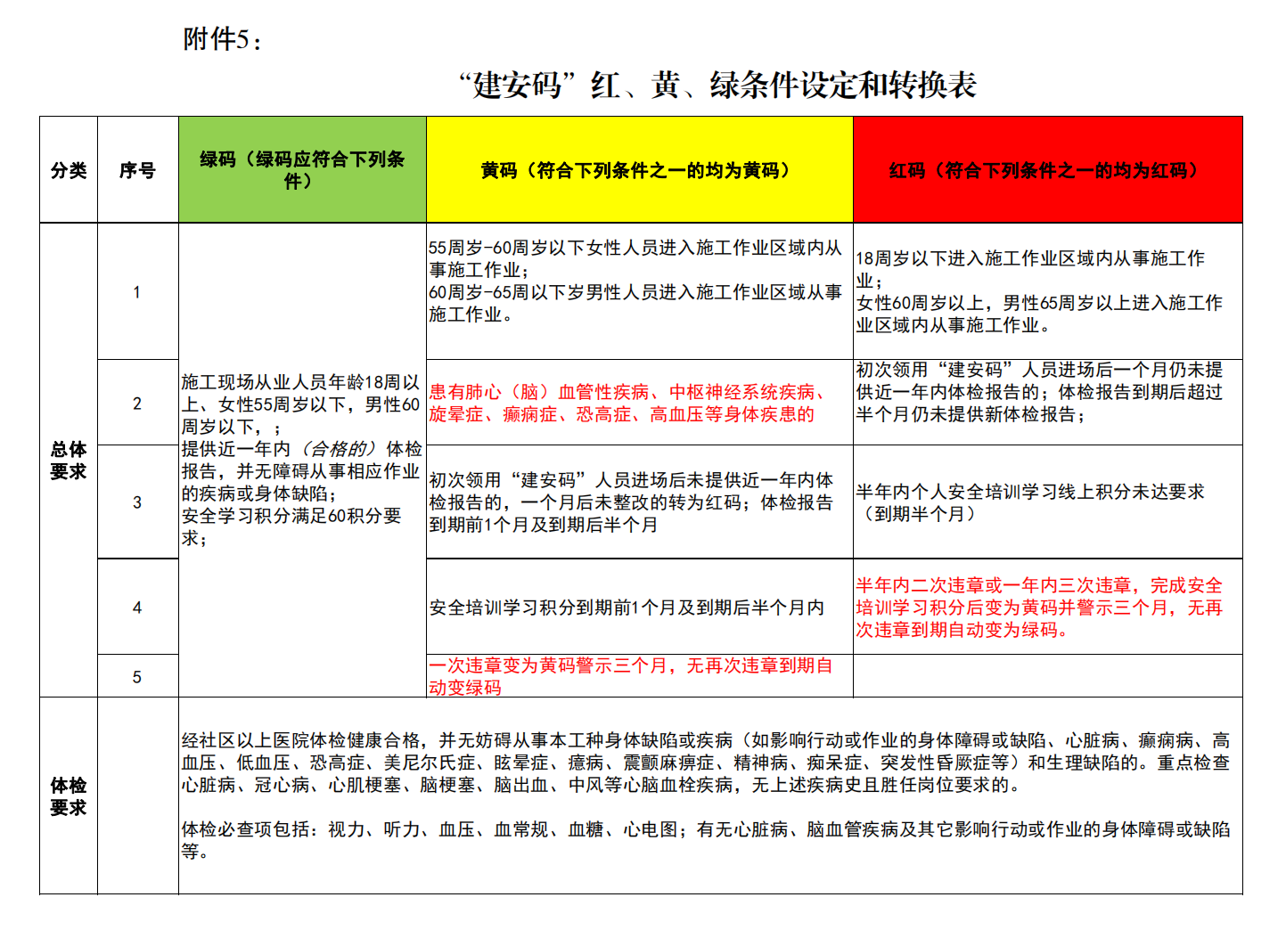
在具体管理方案中,《通知》也做了细化要求:黄码赋予对象,主要是55周岁-60周岁的女性人员和60周岁-65周岁的男性人员,一处工地不能超过10%。红码赋予对象为60周岁以上的女性人员和65周岁以上的男性人员,数量不得超过2个以上。红黄绿三色可通过安全培训学习积分实现动态转换。

注:“建安码”红、黄、绿条件设定和转换表
据昕扬建筑劳务了解,自2019年起,全国多地发布建筑业“清退令”,点名要求60周岁以上男性、50周岁以上女性以及18周岁以下人士禁止进入施工现场从事建筑施工作业。部分地区甚至规定,禁止55周岁以上男性、45周岁以上女性进入施工现场从事高空、特别繁重体力劳动,以及其他危险性、风险性高的特殊工作。而这些被一刀切式“赶”出工地的“超龄农民工”瞬间陷入无事可做的艰难境地,他们“在进不去的工地”和“回不去的家乡”中无奈徘徊!
一纸清退令,清退的不仅仅是很多60岁以上建筑工人的就业资格,更是他们谋求生计的唯一出路。

“我身体还健康,说不要就不要了,为什么就不能干了。”这是自超龄建筑工清退潮爆发以来,农民工群体中最高的也是最无奈的呼声。
在建筑农民工的观念中是没有“超龄”的概念的,只有“还干不干得动”和“愿不愿意干”的概念。早前《财经杂志》曾针对清退令发布《中国第一代农民工,还在打工》的文章,引发了广泛讨论,而在文中所展现的小人物却是农民工群体的缩影:原以为年轻时努力工作可以有一个比较好的万年,却没想到了,到了晚年仍要为了生计四处奔走,并希望自己还能继续打工。

根据国家统计局《2022年农民工监测调查报告》显示,中国50岁以上的农民工有约8632万人,很多仍在打工。而十年后,他们也将迈入60岁,意味着未来十年间将有8632万农民工面临超龄问题。
事实上,在特殊的中国国情背景下,农民工没有城镇正规劳动力市场的退休金,即便是曾经缴纳了养老保险,能拿到的养老金也有限,这也是很多“超龄”农民工继续外出打工现实原因之一。
尽管目前我国许多省市的城乡居民基础养老金最低标准在不断上调(注:国家标准:基础养老金最低标准为每人每月98元),但不少地区相对还是较低,每月在100-200元之间。
据昕扬建筑劳务了解,自2019年“以安全为由限制超龄农民工从事建筑施工作业”政策施行以来,所引发的争议一直不断。2022年11月,人力资源社会保障部、国家发展改革委、财政部、农业农村部、国家乡村振兴局五部门联合印发《关于进一步支持农民工就业创业的实施意见》,提出企业不得以年龄为由“一刀切”清退大龄农民工。2023年2月13日,中央一号文件提出,维护好超龄农民工就业权益。
自此,不得以农民工年龄限制一刀切清退成为建筑施工总基调,而已发布“清退令”的地方,则需要尽快调整相关政策的执行方式,指导企业根据超龄农民工身体状况合理安排作业岗位。

早前,昕扬建筑劳务在《建筑领域的尴尬人士》一文中曾提到,当前建筑领域正面临明显的“三段式”困局——50、60后农民工即将谢幕,70、80后农民工供应不足,90、00后农民工寥寥无几。而目前所谓的“超龄农民工”在未来很长一段时间里将仍然是建筑施工的主力队伍。
但随着人口老龄化越来越严重,农民工越来越老、建筑工人不断减少的窘境或许还将进一步加剧。从长远来看,逐步提高城乡居民基础养老金水平是必要的,但更关键的是,要着力解决工人归属、工人地位、工人素质技能培训相关问题,提高农民工的社会地位,让他们能享受作为劳动者应有的权利和待遇,体面而有尊严的工作,从而达到破解建筑领域技能人才缺口这个老大难问题!
(来源:江苏省住建厅、昕扬建筑劳务综合整理 )

近日,昕扬建筑劳务获悉,江苏省已正式下发文件,明确解除农民工年龄上限,60周岁以上男性、50周岁以上女性仍然可以继续进入施工现场从事建筑施工作业。而这一文件的出台也正式让江苏成为2019年“清退潮”后首个解禁建筑工人年龄限制的省份!曾经的“一刀切”开始出现根本性突破口!
2023年5月25日,江苏省住建厅印发实施《关于进一步做好建筑施工从业人员“建安码”系统试点应用的通知》(以下简称《通知》,明确凡是进入江苏省施工现场的务工人员(注:务工人员是指施工现场所用技能工人)必须申领“建安码”,而“建安码”将实名制关联建设项目,再根据务工人员年龄、健康、安全培训信息实行绿、黄、红三色动态管理。该《通知》推广范围为江苏盐城市本级、扬州市邗江区、镇江市句容市三个区域内所有在建项目。
在具体管理方案中,《通知》也做了细化要求:黄码赋予对象,主要是55周岁-60周岁的女性人员和60周岁-65周岁的男性人员,一处工地不能超过10%。红码赋予对象为60周岁以上的女性人员和65周岁以上的男性人员,数量不得超过2个以上。红黄绿三色可通过安全培训学习积分实现动态转换。

注:“建安码”红、黄、绿条件设定和转换表
据昕扬建筑劳务了解,自2019年起,全国多地发布建筑业“清退令”,点名要求60周岁以上男性、50周岁以上女性以及18周岁以下人士禁止进入施工现场从事建筑施工作业。部分地区甚至规定,禁止55周岁以上男性、45周岁以上女性进入施工现场从事高空、特别繁重体力劳动,以及其他危险性、风险性高的特殊工作。而这些被一刀切式“赶”出工地的“超龄农民工”瞬间陷入无事可做的艰难境地,他们“在进不去的工地”和“回不去的家乡”中无奈徘徊!
一纸清退令,清退的不仅仅是很多60岁以上建筑工人的就业资格,更是他们谋求生计的唯一出路。

“我身体还健康,说不要就不要了,为什么就不能干了。”这是自超龄建筑工清退潮爆发以来,农民工群体中最高的也是最无奈的呼声。
在建筑农民工的观念中是没有“超龄”的概念的,只有“还干不干得动”和“愿不愿意干”的概念。早前《财经杂志》曾针对清退令发布《中国第一代农民工,还在打工》的文章,引发了广泛讨论,而在文中所展现的小人物却是农民工群体的缩影:原以为年轻时努力工作可以有一个比较好的万年,却没想到了,到了晚年仍要为了生计四处奔走,并希望自己还能继续打工。

根据国家统计局《2022年农民工监测调查报告》显示,中国50岁以上的农民工有约8632万人,很多仍在打工。而十年后,他们也将迈入60岁,意味着未来十年间将有8632万农民工面临超龄问题。
事实上,在特殊的中国国情背景下,农民工没有城镇正规劳动力市场的退休金,即便是曾经缴纳了养老保险,能拿到的养老金也有限,这也是很多“超龄”农民工继续外出打工现实原因之一。
尽管目前我国许多省市的城乡居民基础养老金最低标准在不断上调(注:国家标准:基础养老金最低标准为每人每月98元),但不少地区相对还是较低,每月在100-200元之间。
据昕扬建筑劳务了解,自2019年“以安全为由限制超龄农民工从事建筑施工作业”政策施行以来,所引发的争议一直不断。2022年11月,人力资源社会保障部、国家发展改革委、财政部、农业农村部、国家乡村振兴局五部门联合印发《关于进一步支持农民工就业创业的实施意见》,提出企业不得以年龄为由“一刀切”清退大龄农民工。2023年2月13日,中央一号文件提出,维护好超龄农民工就业权益。
自此,不得以农民工年龄限制一刀切清退成为建筑施工总基调,而已发布“清退令”的地方,则需要尽快调整相关政策的执行方式,指导企业根据超龄农民工身体状况合理安排作业岗位。

早前,昕扬建筑劳务在《建筑领域的尴尬人士》一文中曾提到,当前建筑领域正面临明显的“三段式”困局——50、60后农民工即将谢幕,70、80后农民工供应不足,90、00后农民工寥寥无几。而目前所谓的“超龄农民工”在未来很长一段时间里将仍然是建筑施工的主力队伍。
但随着人口老龄化越来越严重,农民工越来越老、建筑工人不断减少的窘境或许还将进一步加剧。从长远来看,逐步提高城乡居民基础养老金水平是必要的,但更关键的是,要着力解决工人归属、工人地位、工人素质技能培训相关问题,提高农民工的社会地位,让他们能享受作为劳动者应有的权利和待遇,体面而有尊严的工作,从而达到破解建筑领域技能人才缺口这个老大难问题!
(来源:江苏省住建厅、昕扬建筑劳务综合整理 )
|
